Lifestyle Tips Memilih Provider Internet Luar Negeri yang Stabil: Panduan Lengkap untuk Petualang dan Digital Nomad April 16, 2026
Otomotif Mengenal Jenis-Jenis Cairan Rem DOT 3 vs DOT 4: Pilihan Krusial untuk Keamanan Berkendara Anda April 16, 2026
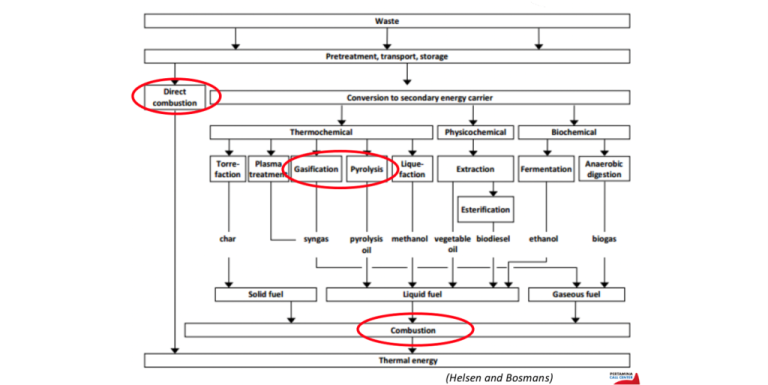
Kuliner Mengubah Masalah Menjadi Solusi: Memahami Teknologi Pengolahan Sampah Makanan menjadi Energi Listrik April 15, 2026
Edukasi Manfaat Belajar Bermain Angklung Secara Berkelompok: Mengembangkan Potensi Diri dan Membangun Harmoni Komunitas April 14, 2026
Digital Marketing Tips Memilih Font yang Nyaman Dibaca di Blog: Kunci Meningkatkan Pengalaman Pengguna dan Retensi Pembaca April 13, 2026
Kesehatan Gejala Polip Hidung dan Cara Menanganinya: Panduan Lengkap untuk Kesehatan Pernapasan Anda April 12, 2026
Tekno Mengungkap Rahasia Skor Kredit Alternatif: Cara Kerja Penilaian Berdasarkan Perilaku Penggunaan Gadget April 11, 2026
Bisnis Manfaat Storytelling dalam Menjual Produk Premium: Membangun Koneksi Emosional dan Meningkatkan Nilai Persepsi April 10, 2026
Lifestyle Review Power Bank Wireless yang Praktis Dibawa: Solusi Cerdas untuk Gaya Hidup Tanpa Batas April 9, 2026
Otomotif Cara Cek Kondisi Puli Kruk As yang Sudah Oblak: Panduan Lengkap untuk Menjaga Kinerja Mesin Optimal April 8, 2026